Lesezeit:
Über unsOrganisation
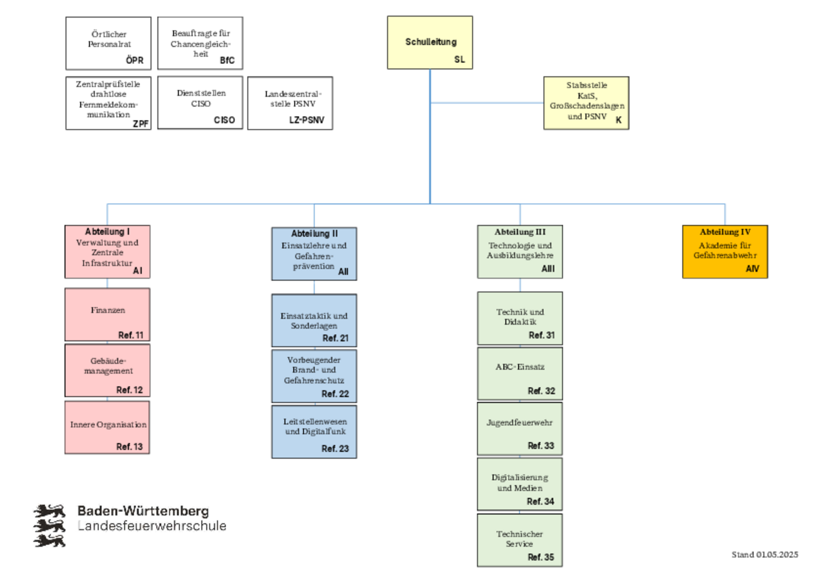
Die Landesfeuerwehrschule ist in verschiedene Stabsstellen, Abteilungen und Referate gegliedert, die bestimmte Querschnitts- und Fachaufgaben übernehmen.
Lesezeit:
Die Landesfeuerwehrschule ist in verschiedene Stabsstellen, Abteilungen und Referate gegliedert, die bestimmte Querschnitts- und Fachaufgaben übernehmen.