Zum Inhaltsbereich Zur Hauptnavigation

Geschichte

Portrait

Ihre Landesfeuerwehrschule

Portrait

Lernkonzept

Portrait

Kunst

Portrait

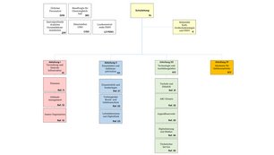
Organisation

Portrait